
2021 071586号 音抽出システム及び音抽出方法 Astamuse

湖州ipad失主那段通话录音是谁录的 虎扑社区

围棋作弊 无需无罪推定

京都律师事务所

2020年増強版 ボイスレコーダー 超小型 評判 Icレコーダー Icボイスレコーダー 60m超遠距離 超軽量 録音機 32gb大容量 50時間連続録音

2020年増強版 ボイスレコーダー 超小型 評判 Icレコーダー Icボイスレコーダー 60m超遠距離 超軽量 録音機 32gb大容量 50時間連続録音

Amazon Olympus Icレコーダー Voicetrek Dm 750 Dm 750 Blk 内蔵メモリー4gb Microsd 議事録 会議録音 証拠録音 取材 インタビュー 高音質録音 Dm 750 Blk オリンパス ボイスレコーダー
2

品質vhf ワイヤレス ユニバーサル マイク ハンドヘルドリチウム電池35メートル受信距離と受信機 録音 カラオケ 激安卸販売新品

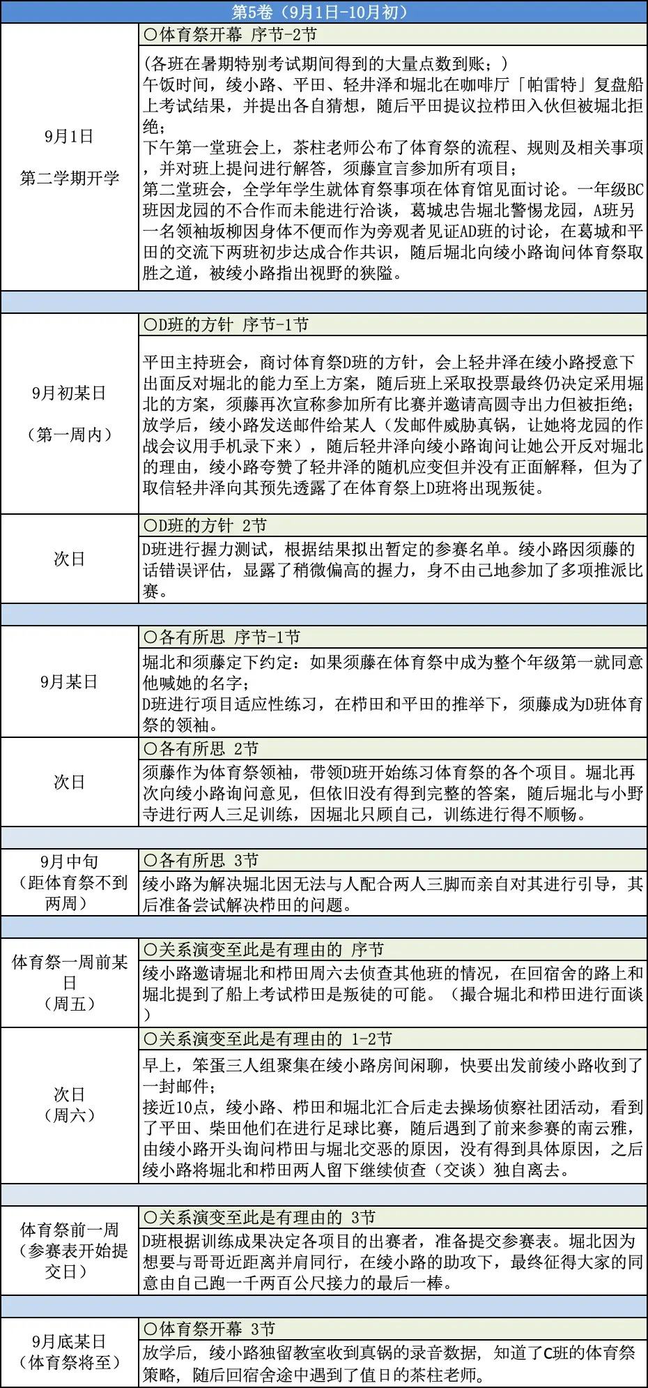
5卷分析 复盘栉田和龙园的二人转再谈绫小路的决胜千里开局 哔哩哔哩
2
Tags:
Archive